君龙人寿高层变动与公司治理启示
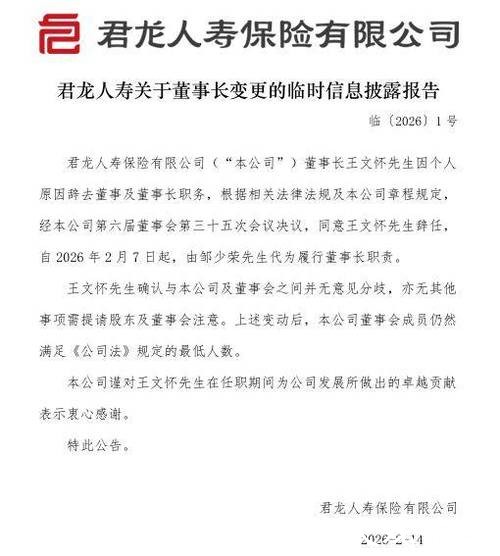
在当下竞争日趋激烈的寿险市场中,高层人事变动往往牵动行业与公众的敏感神经。君龙人寿近日公告显示,董事长王文怀因个人原因辞任,由邹少荣代为履职。这一看似常规的人事调整,背后折射出的,不仅是企业治理结构的稳定性问题,更关乎保险公司如何在关键岗位更迭时维持战略连贯、风险可控以及市场信心。在监管趋严、消费者愈加理性的大背景下,高管更替已经不再只是企业内部的人事安排,而是整体治理能力的集中体现。

一 高层更替对寿险公司意味着什么
在保险业,董事长不仅是公司战略方向的重要设计者,更是对外沟通和对内协调的核心枢纽。君龙人寿此次公告中提到“因个人原因辞任”,属于行业中较为常见的表述,本身并不一定意味着公司运行出现重大波动。但从公司治理角度看,任何一位核心人物的离任,都会在短期内对决策链条、组织心理和外部评价构成一定冲击。如果公司治理结构完善、权责边界清晰、风险管理体系成熟,那么这种冲击可以被有效吸收,甚至成为优化架构、调整战略的契机;反之,则可能引发内部权力重新分配、决策效率下降等连锁反应。

以往一些寿险机构在人事剧烈变动时,出现过战略摇摆、渠道体系动荡、关键项目停滞等问题,根源往往在于决策过度依赖“个人魅力型”领导,而非制度化的团队协作模式。君龙人寿此次由邹少荣代为履职,表明公司在董事长职位上及时进行了权力承接安排,这一举措在治理实践中意义重大,能够在过渡阶段维持基本的战略延续性,避免外界产生“权力真空”的联想。
二 代为履职机制体现的公司治理逻辑
在现代公司治理框架下,董事长变动通常会配套一整套应急和过渡机制,包括临时主持董事会工作、内部授权安排以及后续正式选举程序。君龙人寿此次明确由邹少荣代为履职,体现了公司在高管接续方面已有预案。代为履职并不只是“暂时代班”,更是一种稳定市场预期、保障决策连续、传递治理有序信号的制度安排。
从治理逻辑看,这一机制至少包含三层含义:其一,在董事长离任与新任正式到位之间,避免决策“断档”,保障重大事项可以按章程有序推进;其二,通过明确代职人选,降低内部管理团队的不确定感,增强组织执行的稳定性;其三,向监管机构、合作伙伴和保单持有人释放出公司治理结构依然稳健、权力交接可控的积极信号。对于寿险企业这样的高度信任型行业主体而言,这种信号管理尤为关键。
三 君龙人寿案例中的风险与机会
围绕“君龙人寿 董事长 王文怀 辞任 邹少荣 代为履职”这一事件,可以从风险与机会两个维度进行分析。风险方面,任何高层变动都会被市场解读,包括对公司战略是否调整、对原有业务体系是否重塑等疑问。如果信息披露不及时或沟通不充分,容易放大外界的猜测与担忧。例如个别保险机构在过去的高管更换中,因为沟通滞后,曾出现渠道团队忧虑、核心中介伙伴观望甚至流失的情况,对当期保费收入造成短期影响。
但从机会角度看,高层更迭也可以成为公司进行“体检”和“升级”的重要触发点。一方面,新领导团队可以借此梳理现有战略,对产品结构、渠道布局、风控体系进行审视和优化;另一方面,在寿险业转型加速的背景下,管理层更替为公司引入新的数字化思维、服务理念和生态合作模式,往往能够激发新的增长动力。若君龙人寿能够在董事长交接期间同步推进内部机制优化,例如强化董事会在重大决策中的集体决策角色、完善激励约束机制、提升信息化管理水平,则有机会将短期“变量”转化为长期“增量”。
四 监管环境下的高管变动与合规要求
近年来,针对保险公司董事、监事、高级管理人员的监管要求持续提高,从任职资格、履职评价到责任追究都有更加细致的规范。高管的任免需要履行严格的信息报送与对外披露程序,同时接受监管机构的合规性审查。在这种背景下,君龙人寿对外公告董事长变动,并说明由邹少荣代为履职,本身就是对信息披露义务的履行,也是对广大保单持有人权利的尊重。透明、及时、准确的披露,有助于消解不必要的市场疑虑,提升公司治理的公信力。
对比一些国际保险集团的做法可以发现,当关键高管离任时,公司往往会同时发布关于后续安排、战略延续、接任者背景的说明,并配合举行投资者沟通会或媒体说明会。这样的多维沟通机制,在一定程度上可以缓冲市场情绪,维持股价稳定和合作伙伴信心。对于国内寿险公司而言,在严格遵守监管要求的基础上,进一步提升沟通的主动性与专业性,正在成为高层变动管理能力的一部分。

五 对投资者和保单持有人的启示
从投资者和保单持有人视角来看,面对君龙人寿等寿险机构的高层变动,需要避免情绪化反应,更加理性地关注公司长期治理基础与经营表现。单一高管的离任,并不等同于公司整体风险显著上升;关键在于董事会结构是否合理、管理团队是否稳定、风险管理是否扎实、偿付能力与经营数据是否健康。对于普通消费者而言,更需要关注的是公司是否持续履行合同义务、服务是否稳定、理赔是否顺畅,而不必对某一次人事调整过度解读。

在实践中,有保险公司在高管更替后,通过持续提升客户服务体验、加强线上服务能力、优化理赔流程等措施,成功将外界注意力从“人事变动”话题转移到“价值提升”层面,反而增强了品牌形象。君龙人寿未来若能在产品创新、服务升级及消费者教育方面发力,也有望通过实际行动向市场证明:高层变动并没有削弱公司履约能力和发展动力。
六 以君龙人寿为镜的公司治理思考
总体而言,君龙人寿“董事长王文怀因个人原因辞任,由邹少荣代为履职”的事件,为业界提供了一个观察寿险公司治理韧性的窗口。在现代金融体系中,真正决定一家保险机构能否长期稳健发展的,不是个别管理者的个人风格,而是制度化的治理结构、专业化的经营团队和可持续的风险管理能力。通过这一案例,可以看到规范的信息披露、清晰的代职安排以及后续有序的权力交接,已经成为行业健康发展的重要组成部分。对于所有关注保险业的人而言,更有价值的问题不是“谁离开了”,而是“公司是否真正建立起不依赖单一人物的治理体系”,这,才是寿险机构穿越周期、赢得市场信任的根本所在。